为积极推动学院高国明产业教授工作室和生产线实训基地的建设,深化产教融合、校企合作。2023年4月25日,机械工程系主任毛奇带队前往中船重工鹏力(南京)智能装备系统有限公司,围绕产业教授工作室和实训基地的建设和推进工作进行了深入探讨。

公司副总经理、南京机电学院产业教授高国明和制造部严春青部长接待了毛奇主任和机自教研室的老师们。高国明教授首先对系部领导和老师们的到来表示了热烈的欢迎,接着由严春青部长向老师们详细地介绍了目前对于实习学生的培养规划和方案,公司目前对实习生实行机电融合培养的方式,即前四个月进行机械装配实训,后四个月进行电气装配实训;接着,对实习期结束后正式加入公司的新人,在第一年实习结束后逐步加入机器人和PLC的编程实践,目的是培养机电融通,能力出众和在某一方面能独当一面的员工。

毛奇主任指出高职院校在其建设和发展过程中,必须加强和深入校企合作,关注人才培养的适应性诉求,关注人才培养与区域经济的密切结合。一直以来,机械工程系对订单式培养、现代学徒制等都在积极的探索和实践,并取得了积极的成效,机械工程系后续将加大力气推动产业学院和中船重工实训基地在学院的落地和建设,将产教融合的方式和理念更进一步地融入了人才培养过程,让产业学院和实训基地更好的服务企业发展、服务人才培养、专业建设等等。

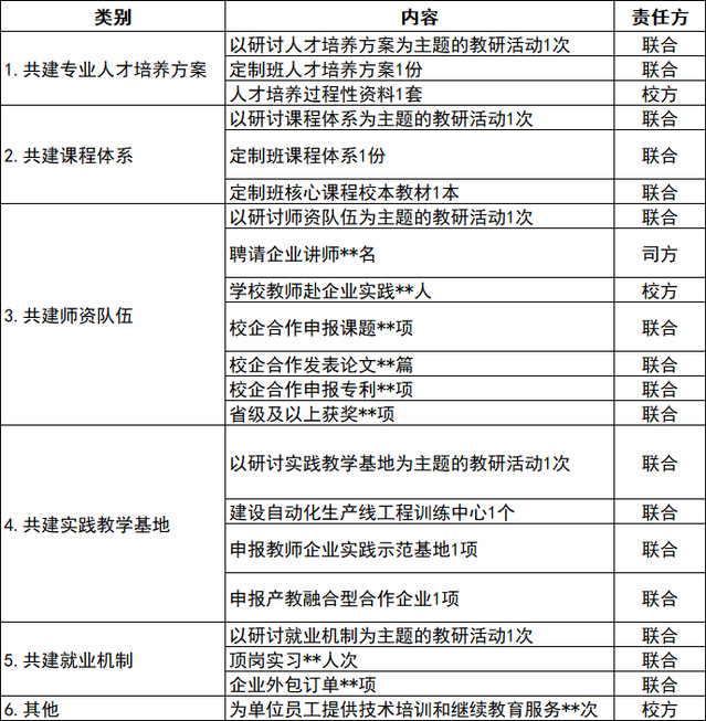
接着,双方就培养订单班学生应具备的能力进行了沟通和交流,学生在经过双方联合培养后将对应公司机电装配工程师的岗位,经过学校学习和一个实习期的实习过后应具备机械装调、电气装调、机电联调、机器视觉和信息化软件调试等五项能力。双方还就产业教授工作室的建设内容落实和实施的细节进行了详细的讨论,并制定了工作计划表。
最后,机自教研室将积极落实实训基地的建设工作,把实训基地建成、建好,让实训基地积极服务双反发展需求,同时,将企业需求融入人才培养各环节,真正做到产学研一体化,形成了休戚与共的利益共同体、发展共同体和命运共同体。
(图文:赵一楠 初审:朱倩 复审/;李杰)
